随着教育改革的不断深入,中学老师作为知识的传播者和学生成长的引导者,肩负着重要的责任,为了更好地适应新时代的需求,提高教育教学水平,中学老师专题考题应运而生,本文将从多个角度探讨这一专题考题的重要性及其内涵。
中学老师专题考题的意义
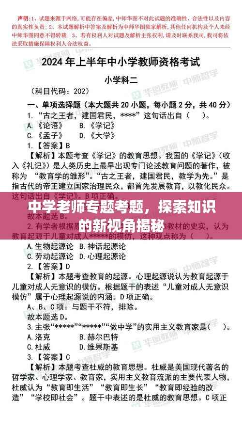
中学老师专题考题是针对中学老师进行的一种专项考试,旨在检验和提高中学老师的专业素养和教学能力,通过专题考题,可以促使老师们深入学习教育教学理论,掌握最新的教学方法和技巧,从而更好地传授给学生们知识,激发他们的学习兴趣和潜能。
1、教育教学理论:包括教育教学的基本原理、教育心理学、课程与教学法等,这部分内容主要考察老师对教育教学的理解和掌握程度。
2、学科知识与能力:根据所教学科,考察老师对学科知识的掌握程度以及教学实践能力。
3、教育教学实践案例分析:通过实际教学案例,考察老师分析、解决教学问题的能力以及教育教学创新的意识。
中学老师专题考题的作用
1、促进教育教学改革:专题考题能够推动老师们不断更新教育观念,探索新的教学方法和策略,促进教育教学改革。
2、提高教师素质:通过专题考题,老师们可以系统地学习和掌握教育教学理论,提高教学能力和专业素养。
3、推动教师发展:专题考题能够激发老师们自我发展的动力,促使他们不断学习和进步,成为学习型教师。
如何应对中学老师专题考题
1、加强学习:老师们要不断学习教育教学理论,关注最新的教育动态和教学方法。
2、实践探索:将理论知识应用于实际教学中,积累经验,提高教学实践能力。
3、反思总结:对自己的教学过程进行反思和总结,找出不足之处,不断完善自己的教学方法和策略。
中学老师专题考题的前景
随着教育的不断发展,中学老师专题考题将会越来越完善,越来越贴近实际教学需求,专题考题可能会更加注重考察老师的实践能力和创新意识,以及应对教育变革的能力,专题考题还将与其他教师评价体系相结合,共同推动教师职业的发展。
中学老师专题考题是提高中学老师专业素养和教学能力的重要途径,通过专题考题,老师们可以不断学习、进步,更好地适应新时代的需求,为学生的成长提供更好的指导和服务。
转载请注明来自鼓动斗城,本文标题:《中学老师专题考题,探索知识的新视角揭秘》














蜀ICP备2022005971号-1
还没有评论,来说两句吧...