商丘小学突发事件应对策略及启示深度解析

商丘小学突发事件应对策略及启示深度解析

飞檐走壁 2025-02-10 关于我们 193 次浏览 0个评论

商丘小学发生了一起突发事件,引起了社会各界的广泛关注,本文将围绕这一事件展开分析,探讨学校应对突发事件的重要性及应采取的措施。

事件概述

商丘小学突发事件的起因、过程和结果尚未公开,但无论事件性质如何,学校作为教育机构,都应高度重视,确保师生的生命安全和身心健康。

学校应对的重要性

1、保障师生安全:学校是师生学习、生活的重要场所,保障学校安全是教育工作的基础,面对突发事件,学校必须迅速、有效地应对,确保师生的人身安全。

2、维护校园稳定:突发事件容易引发恐慌和混乱,对学校正常的教育教学秩序造成严重影响,学校应积极采取措施,迅速平息事件,维护校园稳定。

3、促进社会和谐:学校是社会的组成部分,学校应对突发事件的能力水平,关系到社会对教育系统的信任度,提高学校应对突发事件的能力,有助于促进社会和谐。

应对措施

1、建立预警机制:学校应建立健全的预警机制,及时发现和预测可能发生的突发事件,为预防和应对突发事件提供信息支持。

商丘小学突发事件应对策略及启示深度解析

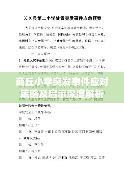
2、制定应急预案:学校应制定详细的应急预案,明确应对突发事件的组织架构、职责分工、应对措施等,确保在突发事件发生时能够迅速、有效地应对。

3、加强安全教育:学校应加强对师生的安全教育,提高师生的安全意识和自我保护能力,减少因突发事件造成的伤亡和损失。

4、建立沟通渠道:学校应建立与家长、社区等外部环境的沟通渠道,及时通报突发事件的情况,争取外部支持,共同应对突发事件。

5、依法依规处理:在应对突发事件过程中,学校应依法依规处理,保护师生的合法权益,避免事态扩大。

商丘小学突发事件应对策略及启示深度解析

案例分析

以商丘小学为例,假设事件为一起食物中毒事件,学校在发现情况后迅速启动应急预案,组织人员开展救援工作,同时通知家长和相关部门,在救援过程中,学校保持冷静、有序,确保救援工作的顺利进行,事后,学校总结经验教训,完善应急预案,加强食品安全管理。

启示与思考

1、重视校园安全工作:通过商丘小学突发事件,我们应认识到校园安全工作的重要性,学校应把安全工作放在首位,确保师生的生命安全和身心健康。

2、完善应急管理体系:学校应建立健全的应急管理体系,包括预警机制、应急预案、救援队伍等,提高应对突发事件的能力。

3、加强师生安全教育:通过安全教育,提高师生的安全意识和自我保护能力,减少因突发事件造成的伤亡和损失。

商丘小学突发事件应对策略及启示深度解析

4、建立良好的沟通渠道:学校应与家长、社区等外部环境建立良好的沟通渠道,共同应对突发事件,增强应对突发事件的力量。

5、依法依规处理事件:在应对突发事件过程中,学校应依法依规处理,保护师生的合法权益,避免事态扩大,维护学校的声誉。

商丘小学突发事件的应对与启示为我们提供了宝贵的经验,学校应高度重视校园安全工作,完善应急管理体系,加强师生安全教育,建立良好的沟通渠道,依法依规处理事件,只有这样,才能确保学校的安全与稳定,促进教育事业的健康发展。

你可能想看:

转载请注明来自鼓动斗城,本文标题:《商丘小学突发事件应对策略及启示深度解析》

百度分享代码,如果开启HTTPS请参考李洋个人博客

发表评论

快捷回复:

验证码

评论列表 (暂无评论,193人围观)参与讨论

还没有评论,来说两句吧...

Top